Britain·伟德bv1946|品牌官网
首页
公司概况
公司简介
组织机构
公司资质
企业荣誉
公司动态
公司要闻
行业动态
通知公告
最新通知
中标公告
更改通知
招标公告
中标候选人公示
服务领域
造价咨询
招标代理
工程监理
工程咨询
政府采购
工程业绩
典型案例
主要业绩
企业文化
人力资源
学习培训
团建活动
人才招聘
研究院动态
党建专栏
资料下载
联系我们
招标公告
中标公告
修改通知
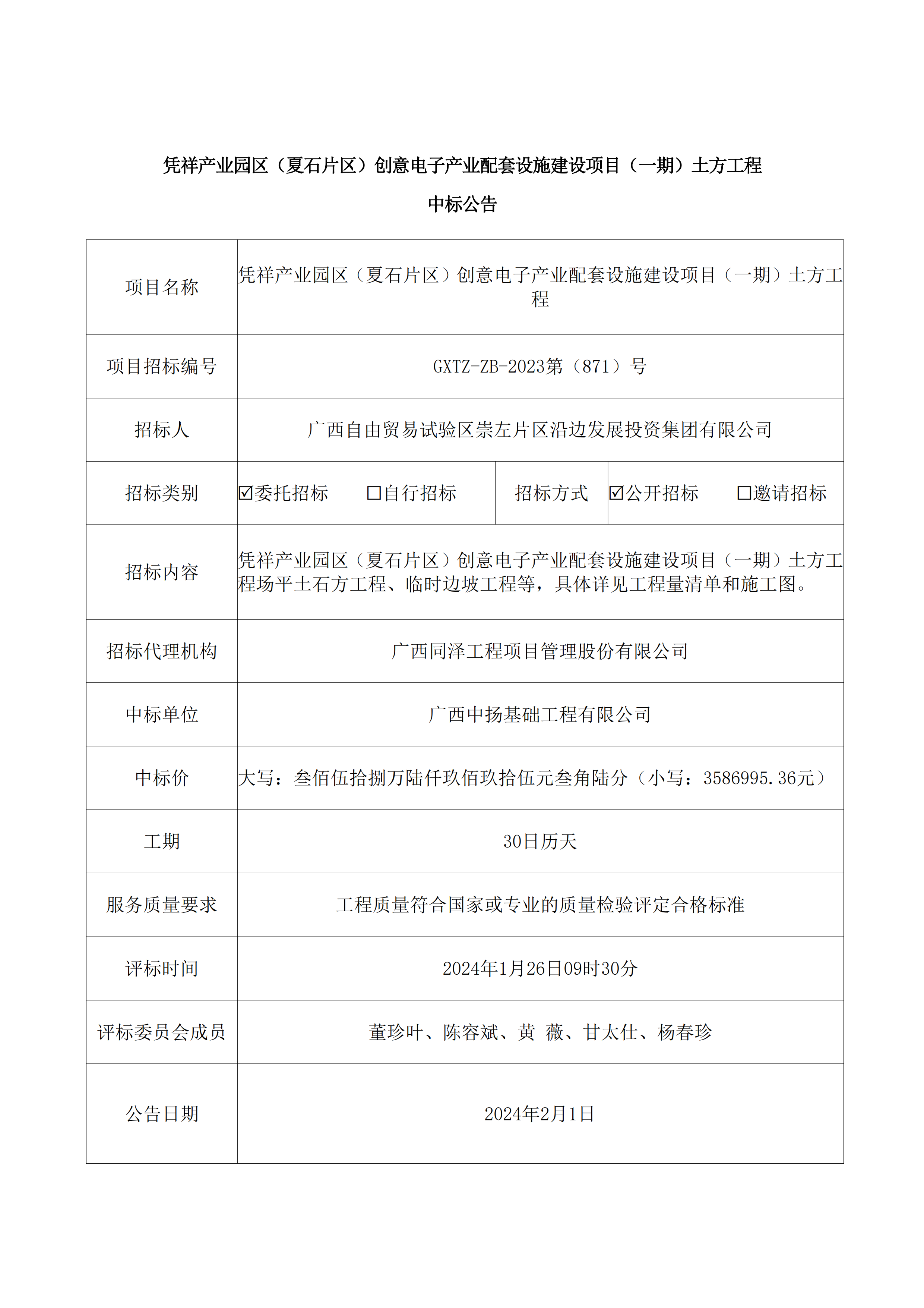
凭祥产业园区(夏石片区)创意电子产业配套设施建设项目(一期)土方工程中标公告
发布时间:2024-02-01 16:14
上一篇:凭祥产业园区(夏石片区)邻里中心建设项目(一期)土方工程中标公告
下一篇:产投江南电子科技园园林绿化工程[GXTZ-ZB-2023第(887)号]中标公告
返回列表
地址:南宁市良庆区凯旋路16号广西裕达国际中心广东大厦18楼整层
电子邮箱:tzgf18070940594@163.com 联系电话:0771-5389295 传真:0771-5510830
版权所有:Britain·伟德bv1946|品牌官网
桂ICP备11002876号
伟德bv1946官网公众号